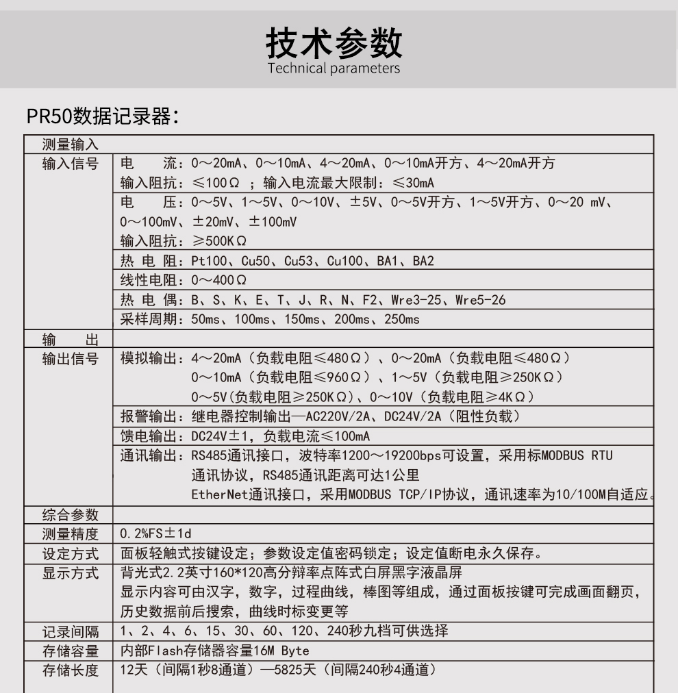
OHR-PR50系列數據記錄器
虹潤公司是專業生產PLC控制器的國家專精特新“小巨人”企業。生產的數據采集記錄器,具有多通道采集,數據記錄與轉高抗電磁干擾,全隔離設計,遠程RS485/以太網通訊監測等特點。產品獲得無紙記錄儀、數據采集控制工作站、智能化控制器等3項國家發明專利;主持起草物聯網智能記錄儀表通用技術條件、物聯網智能溫度儀表通用技術條件、工業自動化記錄儀表的安全要求等3項國家標準,參與國際5G標準制定,取得數據采集控制器等2項相關軟件著作權。產品廣泛應用于電力、冶金、食品、制藥、水處理、實驗室控等諸多領域。



















